Orbital 365 ist die zentrale Lösung zur einfachen und sicheren Ressourcenverwaltung in der Microsoft Cloud
Die App wurde als Cloud-native Lösung entwickelt und macht die Erstellung und Verwaltung von Teams, SharePoint-Seiten und weiteren Ressourcen so unkompliziert wie möglich.
Viele Unternehmen stehen vor denselben Herausforderungen:
Verwaiste Teams und SharePoint-Seiten sowie fehlende Governance. Genau hier setzt Orbital 365 an:
-
Klare Governance für alle M365-Ressourcen
-
Lifecycle-Management mit festen Laufzeiten und Verlängerungsoptionen
-
Archivierung – Respektiert Out-Of-The-Box Teams Archivierung
- Handling von Ressourcen ohne Besitzer – automatische Erkennung und Benachrichtigung an Administratoren
- Storage-Quotas – klare Begrenzungen für Teams und SharePoint, bevor Speicher zum Problem wird
Ressourcen einfach erstellen
Im Dashboard von Orbital 365 wählen Sie aus, welche Ressource Sie benötigen – zum Beispiel ein neues Microsoft Teams oder eine SharePoint-Seite. Neben dem Standard-Setup können Sie auch bestehende Teams klonen.
Beim Erstellen einer neuen Ressource in Orbital 365 wählen Sie eine Kategorie, die automatisch den Lifecycle und wichtige Parameter definiert – zum Beispiel Speicherquota, Laufzeit oder Verlängerungsoptionen.
So wird sichergestellt, dass jede Ressource von Anfang an in die Unternehmens-Governance eingebettet ist.
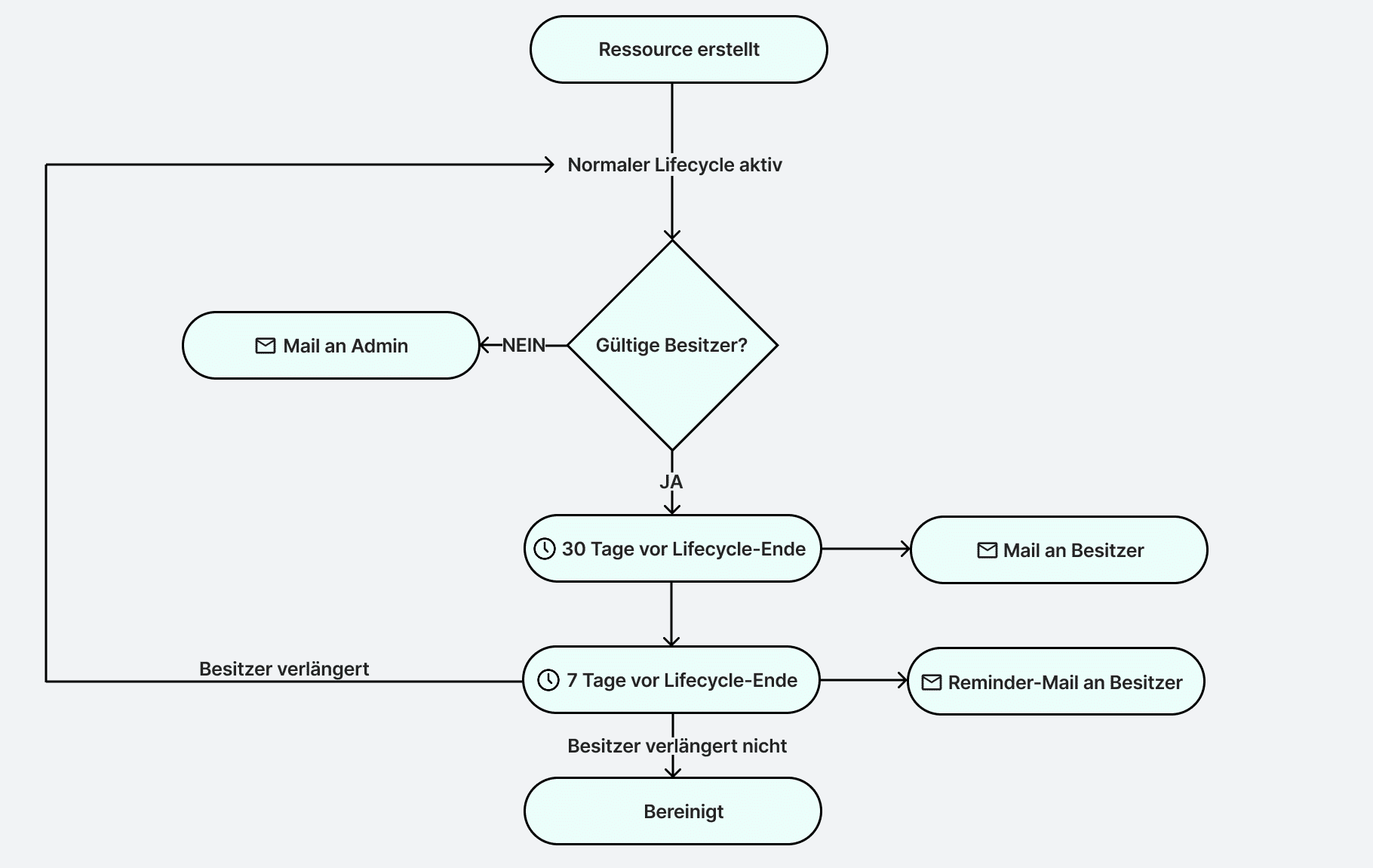
Lifecycle-Management in Orbital 365
Jede Ressource durchläuft in Orbital 365 einen klar definierten Lebenszyklus. Sobald du eine Ressource erstellst, setzt Orbital automatisch ein Ablaufdatum. Die Besitzer erhalten rechtzeitig E-Mail-Benachrichtigungen und können die Ressource bei Bedarf verlängern. Fehlen wichtige Angaben oder sind sie ungültig, informiert Orbital sofort die Administratoren und Besitzer. Läuft eine Ressource ab und niemand verlängert sie, wechselt sie automatisch in den End-of-Life-Status und wird archiviert oder gelöscht.

Alle Ressourcen im Blick
In der Ansicht „Meine Ressourcen“ behalten Primäre und Sekundäre Besitzer jederzeit den Überblick. Hier siehst du alle Teams und SharePoint-Seiten mit Status, Besitzern, Lebenszyklus und anstehenden Aktionen wie Verlängern oder Löschen. So kannst du deine Ressourcen direkt und einfach verwalten.
Die Basis von Orbital 365
1. Cloud-native Architektur
Orbital 365 läuft vollständig in Microsoft Azure. Web Apps, Static Web Apps und Table Storage sorgen für Skalierbarkeit, Sicherheit und hohe Verfügbarkeit.
2. Moderne Technologien
Orbital 365 basiert auf Static Web Apps, Azure Web Apps und Azure Functions. Damit ist die Lösung preisgünstig, skalierbar und sicher – gleichzeitig stabil, flexibel und zukunftssicher dank moderner Technologien
3. Sichere Authentifizierung
Orbital 365 setzt auf moderne Authentisierungsverfahren wie OAuth 2.0 und OpenID Connect mit Entra ID als Identity Provider. So sind Daten und Zugriffe jederzeit geschützt.
4. Nahtlose Microsoft 365-Integration
Orbital 365 bindet Teams und SharePoint direkt ein. Lifecycle, Quotas und Governance laufen automatisiert im Hintergrund und halten die Umgebung sauber.
Mobile freundlich
Orbital ist responsive und auf allen Geräten nutzbar. Durch die Teams App ist Orbital direkt in einer vertrauten Umgebung verfügbar und für Nutzer jederzeit erreichbar. Zusätzlich bietet Orbital einen Dark Mode, der die Nutzung angenehmer macht – egal ob am Desktop oder unterwegs auf dem Smartphone.
Blick in die Zukunft
Wir entwickeln Orbital laufend weiter. Bald können auch Microsoft 365-Lizenzen bestellt und verwaltet werden – oder Azure-Ressourcen wie Virtuelle Machinen (VMs) und Functions zentralisiert, standardisiert und komfortabel erstellt werden.
Lizenzmanagement
Bestellung, Zuweisung und Verwaltung von Microsoft 365-Lizenzen direkt über Orbital.
Azure-Ressourcen
Virtuelle Maschinen oder Functions komfortabel in Orbital erstellen und verwalten.